随着时代发展与消费观念升级,纯电动紧凑型车已逐渐成为年轻消费者的购车首选。为此,各大自主品牌纷纷聚焦这一细分市场,或凭借越级配置打造高性价比优势,或依托时尚设计与前沿智能体验构筑核心竞争力,呈现出百花齐放、百家争鸣的激烈竞争态势。本次我们就在该细分市场中挑选出四款代表车型,从多个维度解析其综合产品力,看看哪款车型会是你的“菜”!
本次参与对比的四款车型分别为零跑Lafa5、小鹏MONA M03、AION RT、MG4,无论是时尚个性的颜值还是亲民实在的价格,都非常匹配当下年轻消费者的需求。毫无疑问,在新能源领域,自主品牌相较合资品牌拥有着诸多竞争优势,已然成为了引领市场的时代新宠。
一、外观

外观部分,四款车型均采用简约流畅的线条以及曲面元素,不过整体风格各有侧重,差异化特征鲜明,充分迎合了不同的审美喜好。零跑Lafa5和MG4均为两厢车,前者配备家族式贯穿大灯,结合尾部的溜背造型,不仅极具辨识度,而且还营造出很强的运动感;后者给人感觉小巧灵动,圆润饱满的观感显得很有亲和力。小鹏MONA M03和AION RT更加强调对于未来感的营造,虽然车身细节刻画得并不多,但是凭借极简的车身线条,还是成功塑造出了简洁前卫的科技范儿。

虽然均定位为紧凑型车,但是四款车型的车身尺寸确实存在着不小的差异。鉴于两厢车和三厢车的结构区别,因此将目光主要集中在轴距方面。对比来看,小鹏MONA M03的轴距达到了2815mm,对比另外三款竞品车型实现了跨级领先,表现十分亮眼。


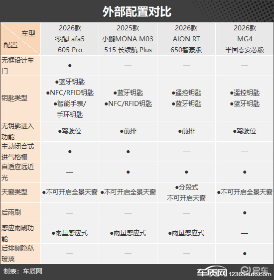
外部配置环节,四款车型并未拉开太大差距,只能说是各有特点。其中,零跑Lafa5采用无框设计车门,并且还支持智能手表/手环钥匙,整体风格个性时尚,对于年轻消费者极具吸引力;MG4独享后雨刷以及后排侧隐私玻璃,充分保证实用性以及隐私性;而小鹏MONA M03和AION RT则表现得中规中矩,能够满足日常使用所需。
二、内饰

内饰遵循极简主义设计理念,既符合新能源车型身份,同时还迎合了时下的主流审美。其中,最极致的非小鹏MONA M03莫属,简单的曲面元素与其外观一样“素净”。另外三款车型的细节处理各有不同,零跑Lafa5的中控台线条相对更加硬朗一些,这份差异化或许能够为其赢得更多的关注。


内部配置环节,四款车型的“较量”依然打得有来有回,结合售价来看,基本都达到了能够让消费者满意的水平,并不存在明显硬伤。表现相对更加亮眼的是零跑Lafa5和小鹏MONA M03,前者独享语音免唤醒词、声纹识别以及后排杯架,后者则是独享四区域语音唤醒识别和前排电动座椅记忆功能。
三、性能



性能方面,四款车型均搭载单电机驱动系统。其中,零跑Lafa5为后置电机布局,而其余车型都采用前置电机布局。参数部分,AION RT的电动机总功率表现最为出色,而电动机总扭矩最大的是MG4。四款车型中,CLTC纯电续航里程表现最好的是AION RT,达到650km。虽然小鹏MONA M03排名垫底,但是客观来说,515km的CLTC纯电续航里程也基本能够满足日常通勤代步的需求。
四、安全


安全配置部分,四款车型的主动安全都很出色,差异主要体现在被动安全方面。零跑Lafa5和AION RT均配备道路救援呼叫,前者还独享防侧翻系统。小鹏MONA M03和MG4的亮点则是配备了DOW开门预警以及后方碰撞预警。
五、驾驶辅助及智能化


驾驶辅助方面,虽然硬件配置有所差异,但是功能性表现最好的无疑还是MG4。具体来看,其不仅支持高速路段的辅助驾驶,而且还带有辅助匝道自动驶出(入)功能。
智能化配置部分,四款车型的整体表现都很不错。值得一提的是,零跑Lafa5独享模拟声浪和车载KTV,玩乐属性更强一些。不过,Wi-Fi热点功能的缺失非常遗憾。
总结:
- 随机文章
- 热门文章
- 热评文章
- 智己LS9即将惊艳亮相,11月4日开启预售,不容错过
- 国产版“宾利添越”要来了!追觅汽车打造,售价多少能大卖?
- 中型SUV对决,新宋L DM-i能追上长安启源Q07吗?
- 纯电增程双动力无焦虑 埃安i60预售11.98万起
- 将于2026年发布 现代IONIQ 3量产版谍照首曝 内饰更有看点
- 第三代蓝电E5 PLUS登场,限时换新价 11.98 万
- 两款“平民轿跑” 零跑Lafa5实惠 深蓝L06偏性能派
- 零跑汽车再领跑!推出运动轿跑Lafa5预售10.58万起
